在先进材料不断迈向纳米尺度与复杂结构的今天,如何在颗粒表面实现“原子级可控”的均匀包覆,已经成为催化、能源、电池与功能材料领域的关键技术问题。Forge Nano 所推动的流化床原子层沉积(Fluidized Bed ALD, FB-ALD),正是在这一背景下迅速崛起,并逐渐走向产业化的核心解决方案。
.png)
流化床原子层沉积(Fluidized Bed Atomic Layer Deposition, FB-ALD)是颗粒材料表面改性的关键技术之一,尤其适用于纳米粉体、催化剂载体、锂电正极材料及功能陶瓷等高比表面积颗粒体系。相比传统平面基底 ALD,颗粒 ALD 的核心难点在于如何实现所有一次颗粒表面的均匀暴露与反应,因此反应器设计直接决定包覆质量、前驱体利用率以及工艺放大能力。
.png)
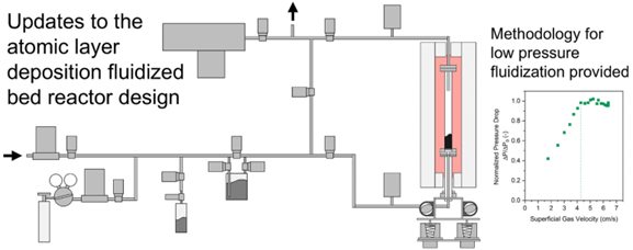
流化床 ALD 系统的基础设计主要包括三个区域:前驱体歧管区(Zone 1)、流化反应床区(Zone 2)以及尾气处理分析区(Zone 3)。
前驱体输运系统(Manifold):负责精确控制气体与前驱体的引入与切换
流化反应区(Fluidized Bed):实现颗粒均匀流化与反应发生
尾气与分析系统(Exhaust & Diagnostics):用于反应监测与安全处理
惰性气体通常采用高纯氩气或氮气,其作用不仅是输送前驱体蒸汽,还承担颗粒流化、反应间吹扫以及尾气输送等功能。反应器内部通过真空泵维持低压环境,以提高前驱体蒸发效率并减少副反应。粉体通常放置于带有多孔分布板的不锈钢反应管中,通过底部均匀送气实现流化,同时结合振动辅助增强团聚粉体的机械分散。研究表明,流化床反应器相比旋转反应器和固定床反应器,在气固传质效率和前驱体利用率方面具有明显优势,尤其适合处理可流化的高比表面积粉末。带质谱的流化床系统可以实时捕捉前驱体消耗与副产物生成行为,这不仅提升了工艺优化效率,也为复杂反应机理研究提供了强有力工具
.png)
用于颗粒 ALD 的代表性振动流化床反应器示意图。区域 1 表示上游前体歧管,区域 2 表示流化床,区域 3 表示下游流出物歧管
在实际设计中,前驱体歧管系统是最容易被忽视但又最关键的部分之一。由于 ALD 前驱体种类繁多,包括气体、液体甚至固体前驱体,因此歧管设计必须兼顾温度控制、压力稳定以及防冷凝堵塞。传统方式通常采用加热带缠绕金属管路,但这种方法容易产生严重温度梯度,导致局部冷凝和前驱体损失。Forge Nano 采用的方案是将整个歧管系统置于保温烘箱中,通过风扇强制对流实现均匀加热,同时前驱体容器独立控温,确保主管路温度高于前驱体蒸发温度,从而避免冷凝。这种设计显著提高了系统稳定性和操作便利性。
.png)
构建的振动流化床颗粒 ALD 反应器的图片。(a)显示步入式罩中三个区域的完整系统,(b)安装在隔热炉中的前体歧管,(c)振动台
流化床 ALD 真正最大的挑战并不在于前驱体运输,而在于低压条件下粉体的稳定流化。由于 ALD 通常在低压(小于130 hPa)甚至更低真空条件下进行,系统内部压差相对于绝对压力非常大,会导致气体密度沿床层显著变化,从而使表观气速难以准确控制。这种现象容易造成“流化前沿(fluidization front)”,即只有床层上部被流化,而底部仍保持固定床状态,严重影响包覆均匀性。因此良好的床层厚度及流化床设计对获得高质量的流化非常重要。
判断低压流化最有效的方法不是依赖经验公式,而是直接进行原位流化测试。具体方法是:在 ALD 实际温度条件下,从高流量逐步降低惰性气体流量,同时记录床层上下游压差变化。扣除空流化床的压降背景,将粉末净压降归一化至理论值(ΔP₀ = mg/Acs),绘制 “归一化压降 vs. 表观气速” 曲线,曲线拐点即为最小流化速度。
.png)
使用氩气在 150°C 下对 10 μm 氧化铝粉末进行振动辅助低压流化测量的示例过程(D = 3.48 cm,H/D = 1)。
.png)
实验室中,在低压(1-130hPa)下获得了一系列ALD流化床中各粉末的流化曲线。
从实验室到工业化:Prometheus平台的意义
如果说上述技术进展解决了“能不能做”的问题,那么工业化系统则回答了“如何稳定、规模化地做”。
Forge Nano 推出的 Prometheus 流化床 ALD 平台,正是这一领域的重要里程碑。该系统基于多年在颗粒 ALD 领域的积累,实现了从克级实验室规模验证到真正工业生产小试评估的跨越。
.png)
公斤级版流化床系统
.png)
20L 级流化床系统
Prometheus 的核心优势体现在几个方面:
1. 强拓展性工艺验证平台
集成在线质谱,臭氧(气体)独立 dose,气体辅助,振动辅助等模块,可拓展至 8 路前驱体通道。
2. 高效前驱体利用与精准输运
结合先进的气体分配与前驱体管理系统,Prometheus 能够在复杂化学体系中实现高利用率沉积,降低运行成本。配置为固体前驱体以及低蒸气压液体前驱体配置的鼓泡式前驱体通道加快输送效率。配置多个真空计监测压力以及流化状态。
3. 可扩展与高通量设计
相比传统实验室设备,Prometheus 支持更大批量处理,并具备向连续化或半连续化扩展的潜力,适用于电池材料、催化剂等工业级应用。可从克级扩展至数十公斤级的粉末。
4. 工艺可重复性与数据化能力
通过集成传感器与过程控制系统,实现对温度、压力、流量及反应行为的精确监控,保证批次之间的一致性。
5. 敏感材料兼容能力
公斤级流化床系统可配备全流程惰性转移功能,从而避免空气水氧敏感材料被破坏。
.png)
在线质谱模块
总体来看,流化床 ALD 的设计核心可以归纳为三点:
第一:保证前驱体稳定、充分且无冷凝地进入反应区;
第二:实现颗粒床层在低压条件下的均匀流化;
第三:通过合理结构设计适应特殊前驱体和敏感材料。
未来随着锂电、催化和半导体粉体应用的不断扩大,流化床 ALD 系统将向更高稳定性、更强兼容性以及更大规模连续化方向发展。而对于实验室研究而言,深入理解反应器设计细节和低压流化规律,仍然是实现高质量颗粒 ALD 包覆的基础。
全球已有多家研究机构配置了 Prometheus 流化床研究系统及小试系统,用于电池,催化剂,陶瓷,金属粉等材料的研究。

网络研讨会——新型原子层沉积技术在新能源行业的应用
复纳原子制造诚邀您参加网络研讨会——新型原子层沉积技术在新能源行业的应用,两位复纳科技资深技术专家将带来两大报告,为您深度拆解 ALD 技术在锂电池极片、固态电解质界面、正极材料及锂金属保护中的最新突破。


如果您想要了解更多产品信息,请填写以下信息下载产品手册, 我们收到您的信息后将第一时间回复您。